- 3
- 310 m²
- garages
Ruime gezinswoning met 3 slaapkamers, 2 garages en tuin!
Deze ruime gezinswoning te Grembergen biedt tal van mogelijkheden dankzij de polyvalente ruimtes en praktische indeling.
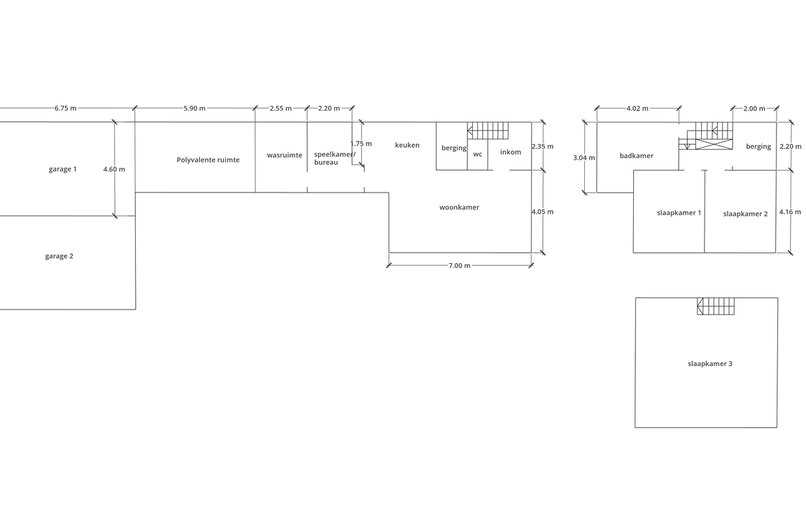
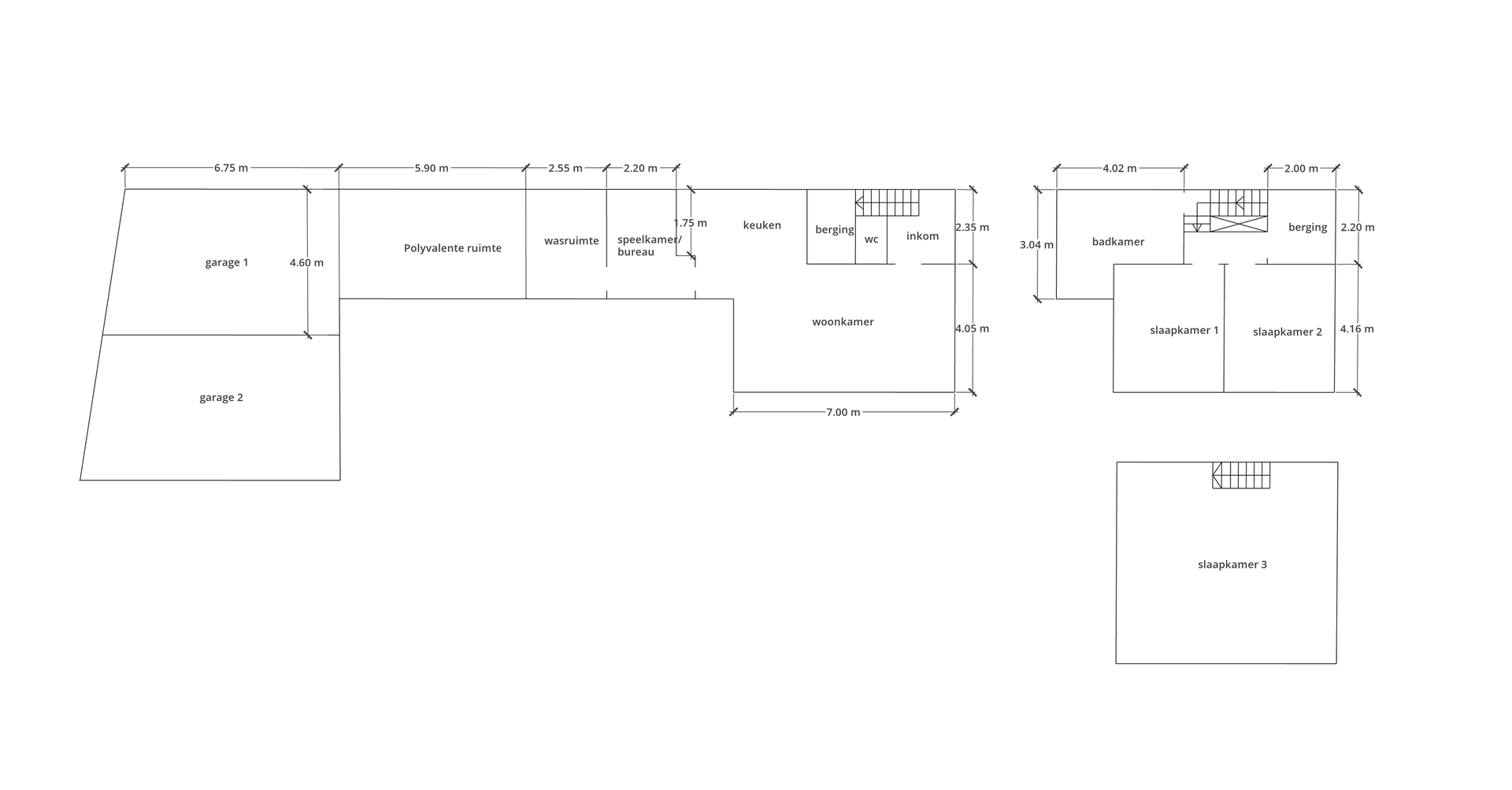
Bij het binnenkomen betreedt u de inkomhal met apart gastentoilet. De woning beschikt over een ruime leefruimte met eetplaats en een open keuken met afgesloten bergruimte. Achter de keuken bevindt zich een extra kamer, momenteel ingericht als speelhoek, maar perfect geschikt als bureau of hobbyruimte. Verder door is er een wasplaats met aansluiting voor wasmachine en aansluitend nog een polyvalente ruimte van ca. 20 m², momenteel ingericht als stockage.
Achteraan bevinden zich nog twee ruime garages, beide uitgerust met een elektrische poort en een aparte achterdeur.
Op de eerste verdieping vindt u twee ruime slaapkamers en een badkamer voorzien van douche, ligbad, lavabomeubel en toilet, evenals een praktische berging.
De tweede verdieping, bereikbaar via een vaste trap, biedt een zolderruimte met potentieel voor het creëren van een derde slaapkamer. Deze ruimte dient nog verder afgewerkt te worden.
Een ideale woning voor wie ruimte en flexibiliteit zoekt in een aangename omgeving.
Ontdek deze woning alvast via onze virtuele rondleiding.
Voor meer informatie of een bezoek, contacteer ons via steffen@immotijl.be of bel 053 42 46 99.
In detail
Financieel
- prijs
- € 425.000
- beschikbaarheid
- Vanaf akte
- kadastraal inkomen
- € 735
- opbrengsteigendom
- nee
Ligging
- ligging
- Centraal
- omgeving school
- ja
- omgeving openbaar vervoer
- ja
- omgeving winkels
- ja
- omgeving autosnelweg
- ja
- omgeving sportcentrum
- ja
Comfort
- aansluiting riolering
- ja
- aansluiting gas
- ja
- aansluiting water
- ja
- kabeltelevisie
- ja
Gebouw
- constructie
- Halfopen
- bouwjaar
- 1955
- gevelbreedte
- 7,00 m
- oriëntatie achtergevel
- Zuid
- oriëntatie voorgevel
- Noord
Terrein
- perceel opp.
- 310,00 m²
- breedte aan de straatkant
- 11,00 m
- tuin
- 120,00 m²
Energie
- epc
- 155 kWh/m²
- epc unieke code
- 20260423-0003854348-RES-1
- dubbel glas
- ja
- elektriciteitskeuring
- ja, conform
- verwarming
- Gas
- type verwarming
- Individueel
- zonnepanelen
- ja,
Technieken
- elektriciteit
- ja
- telefoonbekabeling
- ja
Garages / parking
- garages / parking
- 2
- binnenparking
- 2
- buitenparking
- ja
Indeling
- bureau
- 8 m²
- woonkamer
- 28 m²
- keuken
- 12 m², VS geïnstalleerd
- slaapkamers
- 3
- slaapkamer 1
- 15 m²
- slaapkamer 2
- 15 m²
- slaapkamer 3
- 5 m²
- slaapkamer 4
- 45 m²
- terras
- ja
Stedenbouwkundige informatie & ruimtelijke ordening
- bestemming
- Woongebied
- bouwvergunning
- ja
- verkavelingsvergunning
- nee
- voorkooprecht
- nee
- vonnissen
- nee
- g-score
- D
- p-score
- D
- bestuursmaatregelen in het maatregelenregister
- nee
- kadaster sectie
- B
- kadaster nummer
- 965P2
- kadaster opp.
- 301
- bodemattest
- ja





























